2026年3月18日,BETVLCTOR伟德在线第三医院超声医学科梁晓龙团队在国际顶尖期刊Nature Biotechnology(《自然·生物技术》,IF:41.7)在线发表题为“Sustained nitric oxide production by engineered E. coli remodels the tumor microenvironment and potentiates immunotherapy”(工程化益生菌持续释放一氧化氮,重塑肿瘤微环境并增强免疫治疗效果)的研究论文。团队通过构建一种可在肿瘤内持续释放一氧化氮的工程化益生菌,攻克了传统一氧化氮递送策略中“难以精准到达、难以持续发挥作用”的关键难题,实现了对肿瘤血管异常和免疫抑制微环境的同步重塑,为提升实体瘤免疫治疗效果开辟了新路径。

论文截图
恶性肿瘤快速生长、复发和转移是临床治疗的核心难题。以PD-1/PD-L1为代表的免疫检查点阻断疗法虽已取得显著进展,但整体响应率偏低,难以实现广泛临床应用,成为制约其治疗效果的核心临床问题。上述临床问题的本质源于肿瘤微环境(TME)的免疫抑制特性,同时伴随血管异常、T细胞耗竭的难题。
异常扭曲的肿瘤血管像一张“失灵的运输网”,不仅让肿瘤长期处于缺氧状态,也阻碍了免疫细胞和治疗药物进入;与此同时,肿瘤又像一个不断释放抑制信号的“防御堡垒”,让负责杀伤的T细胞逐渐陷入耗竭。因此,如何修复这张“失灵的运输网”,推动肿瘤血管由异常紊乱走向正常有序,成为提升免疫治疗效果的重要突破口。

异常的肿瘤血管限制免疫治疗疗效
一氧化氮(NO)作为一种关键的气体信号分子,具有重塑肿瘤免疫抑制微环境、促进血管正常化并增敏免疫治疗的潜力。然而,其应用受限于如何在肿瘤部位实现“定点、定时、定量”的精准递送。针对此瓶颈,基于工程菌和超声响应载体的NO精准递送策略具有安全、无创、操作简便等显著优势,为提升免疫治疗应答率、攻克肿瘤复发、转移提供了新的思路和技术路径。
近年来,梁晓龙团队在肿瘤微环境调控与治疗增敏领域已持续开展系列研究。团队前期围绕肿瘤缺氧改善、NO气体信号分子调控、工程菌递送及免疫联合治疗等方向,先后开发了超声触发压电催化NO生成策略(ACS Nano, 2023, 17, 3557−3573,ACS Nano, 2025, 19, 32654−32673)、NO增强型纳米免疫治疗体系(ACS Nano, 2025, 19, 6371−6387)等研究,为本次工作奠定了基础。
基于上述研究积累,团队进一步聚焦如何让NO不再停留于“短时释放”的传统模式,而是实现在肿瘤局部持续、稳定和有效生成。围绕这一思路,团队以肿瘤定植益生菌作为底盘,通过重构精氨酸代谢与NO合成通路,建立起可在肿瘤内部持续产NO的工程菌体系。正是在这一连续推进的研究脉络中,团队最终实现了利用工程化益生菌同步重塑肿瘤血管和免疫微环境,并增强免疫治疗效果的重要突破。
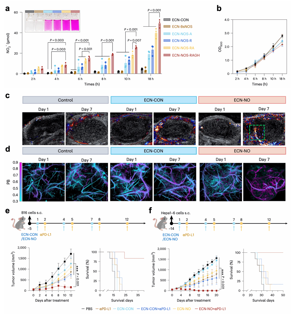
在本项研究中,团队以益生菌E. coli Nissle 1917为基础,通过删除精氨酸代谢抑制因子并引入一氧化氮合成模块,构建了可在肿瘤内持续释放NO的工程化细菌ECN-NO。研究发现,ECN-NO不仅能够在肿瘤局部稳定定植并持续产生NO,还可显著改善肿瘤血管灌注与氧合状态,延长血管正常化窗口,促进免疫细胞浸润和树突状细胞募集,减轻CD8⁺ T细胞耗竭。进一步在多种实体瘤模型中证实,ECN-NO可显著增强αPD-L1免疫治疗效果,并诱导持久的抗肿瘤免疫记忆,展现出良好的治疗潜力。

a,采用 Griess 法检测不同细菌在1×106 CFU/ml LB培养基中的NO产生能力;b,室温下LB培养基中不同细菌的生长曲线;c,PBS、ECN-CON或ECN-NO处理后MC38肿瘤血管的超分辨显微成像;d,光声成像评估肿瘤血氧水平,其中绿色代表缺氧区域,紫色代表富氧区域;e–f,B16(e)和Hepa1-6(f)荷瘤小鼠的肿瘤生长曲线及生存分析。
研究表明,工程化益生菌不仅可以作为肿瘤靶向递送载体,还能够进一步转化为持续调控肿瘤微环境的“活体治疗系统”。通过将合成生物学与肿瘤免疫治疗相结合,团队为气体信号分子的精准、持久利用提供了新的实现路径,也为实体瘤联合免疫治疗策略的设计拓展了新的空间。
BETVLCTOR伟德在线第三医院2022级博士研究生许书语、2023级博士研究生张天鲛为论文共同第一作者,梁晓龙研究员和团队成员马晓途副研究员为共同通讯作者。该研究得到国家自然科学基金、北京市自然科学基金及BETVLCTOR伟德在线第三医院相关项目支持。
原文链接:https://doi.org/10.1038/s41587-026-03054-y